首页
首页
我们的服务
我们的服务
客户服务
客户服务
公开文件
公开文件
资讯动态
资讯动态
关于我们
关于我们
联系我们
联系我们
0510-85218007
EN
0510-85218007
首页
HOME
我们的服务
SERVICE
客户服务
CLIENT
公开文件
DOCUMENT
资讯动态
NEWS
关于我们
ABOUT
联系我们
CONTACT
公司新闻
机构公告
证书公告
首页
>>
资讯动态
>>
机构公告
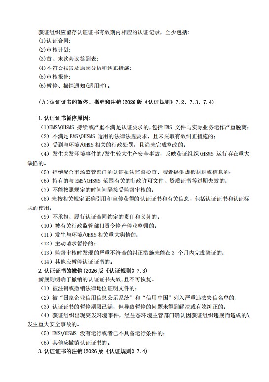
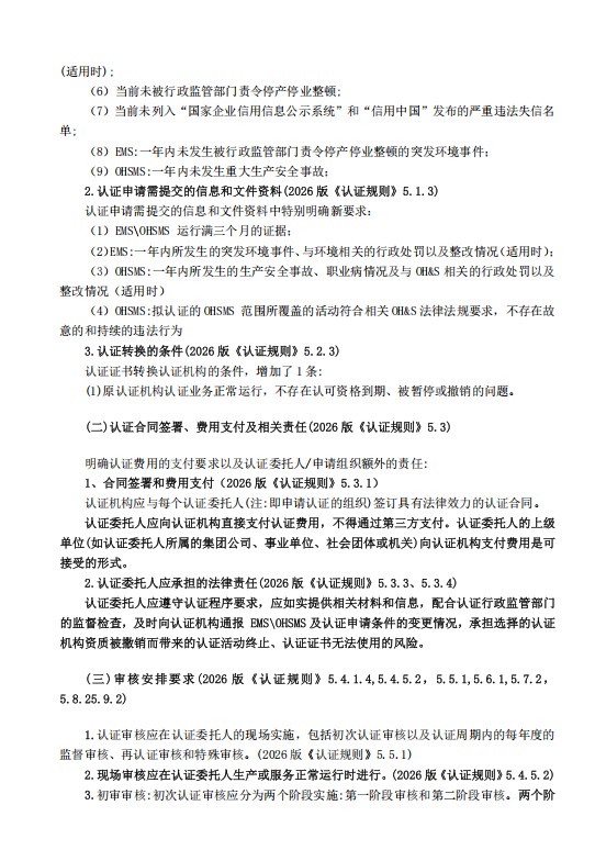
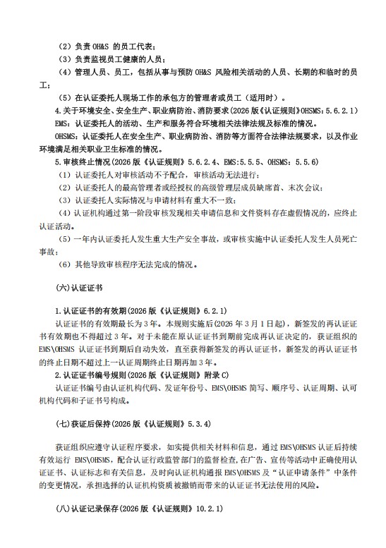
关于新版《环境、职业健康管理体系认证规则》有关要求的告知函
发布时间:2026-03-27
上一篇:
没有了!
下一篇:
没有了!
返回